沈阳药科大学等发表Oncotarget:质子泵抑制剂艾普拉唑靶向TOPK激酶抗癌
发表时间:2017-03-30深圳子科生物(www.zikerbio.com)报道:来自沈阳药科大学、华中科技大学和丽珠制药的研究人员发表了“Proton Pump Inhibitor Ilaprazole suppresses cancer growth by targeting T-cell-originated protein kinase”的文章,发现质子泵抑制剂艾普拉唑能够靶向TOPK蛋白激酶,在体内外发挥抗癌活性。
这一研究成果近日在线发表于国际知名癌症期刊《肿瘤靶点》杂志(Oncotarget)。文章的第一作者为博士研究生郑梦竹和硕士研究生栾珊珊,李华教授、陈丽霞教授和丽珠制药首席科学家侯雪梅是该论文的通讯作者。
淋巴因子激活的杀伤性T细胞来源的蛋白激酶(T-LAK cell-originated protein kinase,TOPK)是丝氨酸-苏氨酸蛋白激酶,其在肺癌、乳腺癌、淋巴瘤、结直肠癌、膀胱癌、黑色素瘤、白血病、胃癌、肝癌、胰腺癌、前列腺癌、宫颈癌等多种肿瘤细胞中呈强表达,而且其表达量与癌症恶性程度正相关、和疾病的预后负相关,参与肿瘤细胞迁移、侵袭和凋亡的过程,目前已经成为肿瘤治疗的潜在重要靶点。
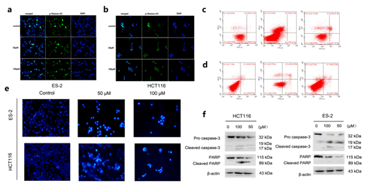
研究组在前期工作基础上,重点研究质子泵抑制剂对TOPK的抑制作用。从质子泵抑制剂中得到和TOPK激酶亲和力最好的艾普拉唑,细胞结果显示艾普拉唑剂量依赖性抑制HCT116,ES-2(TOPK高表达细胞)内Histone H3的磷酸化,并且敲低TOPK减弱艾普拉唑对肿瘤细胞生长的抑制作用,由此可见艾普拉唑靶向TOPK抑制细胞增值。采用凋亡双染,Hoechst 33342 核染以及western 检测PARP和caspase 3 三种方法检测发现艾普拉唑剂量依赖性的促进HCT116和ES-2细胞的凋亡(如下图)。体内研究发现艾普拉唑口服给药能明显缩小荷瘤CB-17/Icr-scid小鼠的肿瘤体积,降低肿瘤组织中Histone H3的磷酸化水平。
艾普拉唑通过抑制TOPK促进肿瘤细胞凋亡
艾普拉唑是目前临床用于胃溃疡治疗的药物,是丽珠制药开发的具有自主知识产权的一类新药,由丽珠集团首席科学家侯雪梅带队历经十余年完成,并在2015年获得国家科技进步二等奖。此次的研究将艾普拉唑用作靶向抗肿瘤候选药物,其毒副作用小,能为提高癌症治疗疗效、降低花费贡献力量。
目前,李华教授课题组正在将这一重要研究成果进行深入挖掘,拟将艾普拉唑作为改变适应症的改良型新药进行申报,并寻找和开发以艾普拉唑为先导化合物的创新药物,为癌症靶向治疗提供一种新的途径。


