新观点:动态DNA主动抵御基因损伤
发表时间:2017-06-19深圳子科生物(www.zikerbio.com)报道:专家说,这一发现对理解DNA损伤和基因排布至关重要,将引发DNA相关疾病(包括癌症)的重新思考。
人类DNA被蛋白质包裹,形成染色质,染色质保护DNA免受损伤,并调节遗传信息读取(转录)。
Edinburgh大学的研究人员证实,一种名为脚手架附着因子A(scaffold attachment factor A,SAF-A)的化合物与caRNAs绑定后,形成了染色质保护网,影响基因转录。
研究人员首次证明,这个网并非固定结构,而是动态的,拆拆装装灵活地响应细胞信号。
ATP和RNA依赖性SAF-A齐聚反应循环
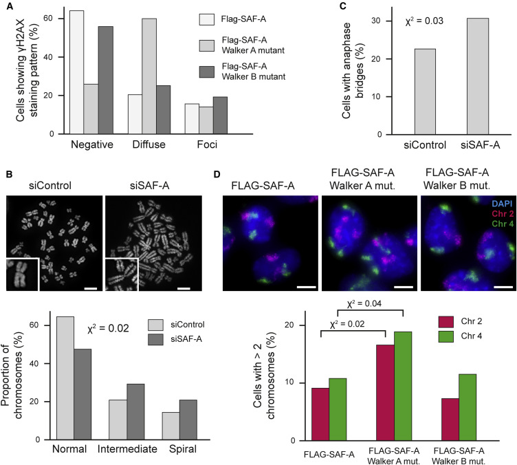
此外,缺失SAF-A后,DNA出现异常折叠,基因组损伤加速。
在此之前,研究表明SAF-A是小鼠胚胎发育的必须条件,癌基因筛查研究屡次发现SAF-A基因存在突变。科学家们说,这项研究揭示了染色质保护DNA免受遗传不稳定性大规模有害突变影响的原理。
该研究由Edinburgh大学和Heriot Watt大学合作完成,发表于《Cell》杂志。
Edinburgh大学遗传学和分子医学研究所教授Nick Gilbert说:“这项发现非常令人兴奋,它根本性地影响了我们对DNA的理解,表明染色质是基因组的真正守护者。在我们努力寻求基因保护方法时,它为我们开辟了一个全新途径。”
Heriot-Watt大学生物化学、生物物理学和生物工程研究所所长Rory Duncan教授说:“本研究的主体分子及微小,我们所开发的用于理解这些微小结构的定制显微镜技术不仅对该项目重要,对所有生命科学研究都能起到推动作用。”
本文所使用的高尖端设备来自Edinburgh超高分辨率成像联盟。
原文标题:SAF-A Regulates Interphase Chromosome Structure through Oligomerization with Chromatin-Associated RNAs


