中国学者发表Blood封面文章:自身免疫性疾病新机制
发表时间:2018-03-28深圳子科生物(https://show.guidechem.com/zikerbio/)报道:
图1. 当期本期Blood杂志封面采用了黄晓军教授文章的实验结果图,提示阿托伐他汀能够通过修复激素无效型免疫性血小板减少患者骨髓血管内皮祖细胞,来改善巨核细胞的功能
市场上移液按压力最轻的移液器之一,Gilson最新移液器套装优惠信息>>领 取
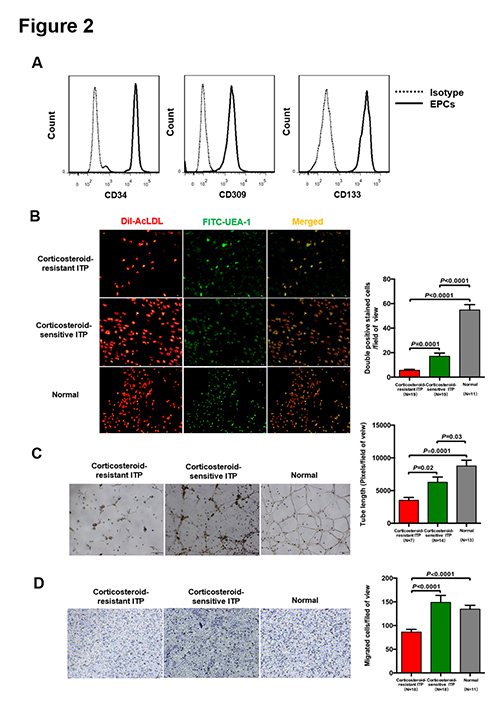
图2.激素无效型免疫性血小板减少患者存在骨髓血管内皮祖细胞的数量和功能损伤
北京大学人民医院血液病研究所黄晓军教授团队研究了激素无效型免疫性血小板减少的全新发病机制及其临床治疗策略。研究成果以“Atorvastatin Enhances Bone Marrow Endothelial Cell Function in Corticosteroid-Resistant Immune Thrombocytopenia Patients(阿托伐他汀能够改善激素无效型免疫性血小板减少患者的骨髓血管内皮细胞功能)”为题,于2018年3月16日作为当期封面焦点文章发表在血液学权威期刊Blood(《血液》)杂志上,北京大学人民医院血液病研究所孔圆副教授为本文第一作者,黄晓军教授为通讯作者。
免疫性血小板减少通常被认为是一种自身免疫性疾病,其特征是外周血小板破坏的增多及血小板产生的减少。糖皮质激素是免疫性血小板减少患者常用的一线治疗,但是仍有15-50%患者出现激素治疗无效或激素依赖,统称激素无效型免疫性血小板减少。激素无效型免疫性血小板减少发病机理尚不明确、缺乏有效的临床干预策略,是亟待解决的重要临床科学问题。
在前期工作基础上,黄晓军教授带领团队利用原代骨髓血管内皮祖细胞-巨核细胞体外研究平台,通过前瞻性配对临床队列研究以及前瞻性小样本临床研究,首次阐明:1.骨髓血管内皮祖细胞数量与功能损伤参与激素无效型免疫性血小板减少的发生;2.阿托伐他汀可通过修复激素无效型免疫性血小板减少患者受损血管内皮祖细胞的数量和功能,部分修复巨核细胞功能损伤;3.激素无效型免疫性血小板减少患者口服阿托伐他汀治疗的安全性和有效性。该项研究首次从骨髓血管内皮祖细胞角度揭示了激素无效型免疫性血小板减少的全新发病机制及其临床干预策略,将为建立激素无效型免疫性血小板减少患者的新型防治体系奠定理论基础,有望改善临床预后,为激素无效型免疫性血小板减少患者带来福音。
Blood杂志特邀加拿大麦克马斯特大学(McMaster University)伊萨克·纳兹(Ishac Nazy)教授和美国宾夕法尼亚大学(University of Pennsylvania)亚当·库克尔(Adam Cuker)教授在本期Blood杂志配发述评:“黄晓军教授课题组工作提示,免疫性血小板减少不仅仅是一种疾病,而且是一类存在多种发病机制的异质性疾病,该项工作不仅开创了免疫性血小板减少新的研究领域,而且为免疫性血小板减少的临床干预提供了潜在的全新治疗策略,为前瞻性随机对照研究的开展奠定了基础”。
原文标题:
Atorvastatin Enhances Bone Marrow Endothelial Cell Function in Corticosteroid-Resistant Immune Thrombocytopenia Patients


